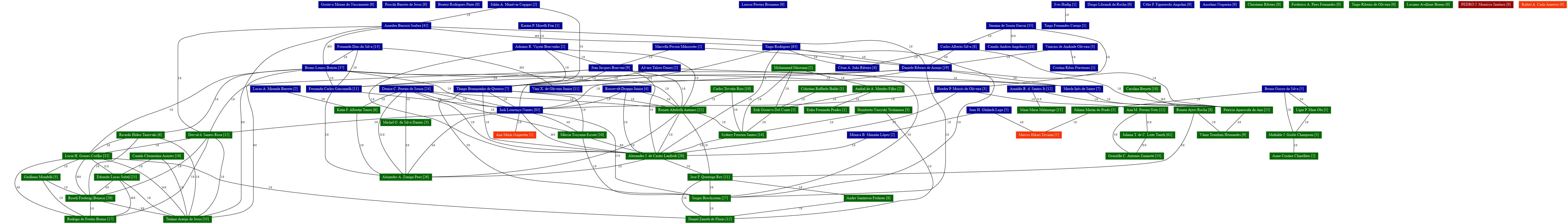
Clique no nome dentro do vértice para visualizar o currículo Lattes. Para cada nó: o valor entre colchetes indica o número de produções feitas em colaboração apenas com os outros membros do próprio grupo.
As cores representam os seguintes rótulos: CCNH CECS CMCC Externo
| Collaboration Rank | Membro |
| 4.41 | Iseli Lourenço Nantes |
| 3.16 | Tiago Rodrigues |
| 2.1 | Amedea Barozzi Seabra |
| 1.97 | Renato Altobelli Antunes |
| 1.96 | Bruno Lemos Batista |
| 1.88 | Alejandro Andres Zuniga Paez |
| 1.83 | Denise Criado Pereira de Souza |
| 1.72 | Lucia Helena Gomes Coelho |
| 1.7 | Tatiane Araujo de Jesus |
| 1.69 | Sydney Ferreira Santos |
| 1.69 | Sergio Brochsztain |
| 1.61 | Patricia Aparecida da Ana |
| 1.53 | Juliana Tófano de Campos Leite Toneli |
| 1.52 | Daniele Ribeiro de Araujo |
| 1.52 | Alexandre José de Castro Lanfredi |
| 1.42 | Eduardo Lucas Subtil |
| 1.33 | Janaina de Souza Garcia |
| 1.3 | Graziella Colato Antonio Zaninetti |
| 1.22 | Mathilde Julienne Gisèle Champeau |
| 1.22 | Camilo Andrea Angelucci |
| 1.16 | Roseli Frederigi Benassi |
| 1.16 | Lígia Passos Maia Obi |
| 1.16 | Bruno Guzzo da Silva |
| 1.14 | Carolina Benetti |
| 1.09 | Erik Gustavo Del Conte |
| 1.06 | Marcos Hikari Toyama |
| 1.06 | Daniel Zanetti de Florio |
| 1.04 | Joao Henrique Ghilardi Lago |
| 1.02 | Carlos Triveño Rios |
| 1.01 | Rodrigo de Freitas Bueno |
| 1.0 | Tiago Fernandes Carrijo |
| 1.0 | Ives Haifig |
| 0.99 | Fernanda Dias da Silva |
| 0.98 | Arnaldo Rodrigues dos Santos Jr |
| 0.92 | Sônia Maria Malmonge |
| 0.91 | Jose Fernando Queiruga Rey |
| 0.86 | Vani Xavier de Oliveira Junior |
| 0.81 | Fernando Carlos Giacomelli |
| 0.79 | Jean Jacques Bonvent |
| 0.76 | Anibal de Andrade Mendes Filho |
| 0.75 | Vânia Trombini Hernandes |
| 0.75 | Derval dos Santos Rosa |
| 0.74 | Andre Santarosa Ferlauto |
| 0.74 | Márcia Tsuyama Escote |
| 0.73 | Thiago Branquinho de Queiroz |
| 0.72 | Juliana Martin do Prado |
| 0.71 | Renata Ayres Rocha |
| 0.69 | Katia Franklin Albertin Torres |
| 0.67 | Carlos Alberto-Silva |
| 0.62 | Mirela Inês de Sairre |
| 0.6 | Camila Clementina Arantes |
| 0.57 | Anne Cristine Chinellato |
| 0.55 | Adriano Reinaldo Viçoto Benvenho |
| 0.55 | Mohammad Masoumi |
| 0.54 | Vinicius de Andrade Oliveira |
| 0.47 | Erika Fernanda Prados |
| 0.46 | Ana Maria Pereira Neto |
| 0.44 | Roosevelt Droppa Junior |
| 0.44 | Ricardo Hideo Taniwaki |
| 0.43 | Humberto Naoyuki Yoshimura |
| 0.39 | Mónica Benicia Mamián López |
| 0.39 | Karina Passalacqua Morelli Frin |
| 0.38 | César Augusto João Ribeiro |
| 0.35 | Lucas Almeida Miranda Barreto |
| 0.34 | Michel Oliveira da Silva Dantas |
| 0.33 | Crhistian Raffaelo Baldo |
| 0.31 | Alvaro Takeo Omori |
| 0.3 | Cristina Ribas Fürstenau |
| 0.3 | Giulliana Mondelli |
| 0.29 | Marcella Pecora Milazzotto |
| 0.28 | Julián Andrés Munévar Cagigas |
| 0.27 | Hueder Paulo Moisés de Oliveira |
| 0.2 | Ana María Gagneten |
| 0.15 | Tiago Ribeiro de Oliveira |
| 0.15 | Rafael Aparecido Ciola Amoresi |
| 0.15 | Priscila Barreto de Jesus |
| 0.15 | PEDRO JOSE Montoya Jiménez |
| 0.15 | Luciano Avallone Bueno |
| 0.15 | Larissa Pereira Brumano |
| 0.15 | Gustavo Morari do Nascimento |
| 0.15 | Frederico Augusto Pires Fernandes |
| 0.15 | Diogo Librandi da Rocha |
| 0.15 | Célio Fernando Figueiredo Angolini |
| 0.15 | Christiane Ribeiro |
| 0.15 | Beatriz Rodrigues Pinto |
| 0.15 | Anselmo Nogueira |
CCNH
| AuthorRank | Membro |
| 4.41 | Iseli Lourenço Nantes |
| 3.16 | Tiago Rodrigues |
| 2.1 | Amedea Barozzi Seabra |
| 1.96 | Bruno Lemos Batista |
| 1.83 | Denise Criado Pereira de Souza |
| 1.52 | Daniele Ribeiro de Araujo |
| 1.33 | Janaina de Souza Garcia |
| 1.22 | Camilo Andrea Angelucci |
| 1.16 | Bruno Guzzo da Silva |
| 1.04 | Joao Henrique Ghilardi Lago |
| 1.0 | Tiago Fernandes Carrijo |
| 1.0 | Ives Haifig |
| 0.99 | Fernanda Dias da Silva |
| 0.98 | Arnaldo Rodrigues dos Santos Jr |
| 0.86 | Vani Xavier de Oliveira Junior |
| 0.81 | Fernando Carlos Giacomelli |
| 0.79 | Jean Jacques Bonvent |
| 0.73 | Thiago Branquinho de Queiroz |
| 0.67 | Carlos Alberto-Silva |
| 0.62 | Mirela Inês de Sairre |
| 0.55 | Adriano Reinaldo Viçoto Benvenho |
| 0.54 | Vinicius de Andrade Oliveira |
| 0.44 | Roosevelt Droppa Junior |
| 0.39 | Mónica Benicia Mamián López |
| 0.39 | Karina Passalacqua Morelli Frin |
| 0.38 | César Augusto João Ribeiro |
| 0.35 | Lucas Almeida Miranda Barreto |
| 0.31 | Alvaro Takeo Omori |
| 0.3 | Cristina Ribas Fürstenau |
| 0.29 | Marcella Pecora Milazzotto |
| 0.28 | Julián Andrés Munévar Cagigas |
| 0.27 | Hueder Paulo Moisés de Oliveira |
| 0.15 | Priscila Barreto de Jesus |
| 0.15 | Larissa Pereira Brumano |
| 0.15 | Gustavo Morari do Nascimento |
| 0.15 | Diogo Librandi da Rocha |
| 0.15 | Célio Fernando Figueiredo Angolini |
| 0.15 | Beatriz Rodrigues Pinto |
| 0.15 | Anselmo Nogueira |
CECS
| AuthorRank | Membro |
| 1.97 | Renato Altobelli Antunes |
| 1.88 | Alejandro Andres Zuniga Paez |
| 1.72 | Lucia Helena Gomes Coelho |
| 1.7 | Tatiane Araujo de Jesus |
| 1.69 | Sydney Ferreira Santos |
| 1.69 | Sergio Brochsztain |
| 1.61 | Patricia Aparecida da Ana |
| 1.53 | Juliana Tófano de Campos Leite Toneli |
| 1.52 | Alexandre José de Castro Lanfredi |
| 1.42 | Eduardo Lucas Subtil |
| 1.3 | Graziella Colato Antonio Zaninetti |
| 1.22 | Mathilde Julienne Gisèle Champeau |
| 1.16 | Roseli Frederigi Benassi |
| 1.16 | Lígia Passos Maia Obi |
| 1.14 | Carolina Benetti |
| 1.09 | Erik Gustavo Del Conte |
| 1.06 | Daniel Zanetti de Florio |
| 1.02 | Carlos Triveño Rios |
| 1.01 | Rodrigo de Freitas Bueno |
| 0.92 | Sônia Maria Malmonge |
| 0.91 | Jose Fernando Queiruga Rey |
| 0.76 | Anibal de Andrade Mendes Filho |
| 0.75 | Vânia Trombini Hernandes |
| 0.75 | Derval dos Santos Rosa |
| 0.74 | Andre Santarosa Ferlauto |
| 0.74 | Márcia Tsuyama Escote |
| 0.72 | Juliana Martin do Prado |
| 0.71 | Renata Ayres Rocha |
| 0.69 | Katia Franklin Albertin Torres |
| 0.6 | Camila Clementina Arantes |
| 0.57 | Anne Cristine Chinellato |
| 0.55 | Mohammad Masoumi |
| 0.47 | Erika Fernanda Prados |
| 0.46 | Ana Maria Pereira Neto |
| 0.44 | Ricardo Hideo Taniwaki |
| 0.43 | Humberto Naoyuki Yoshimura |
| 0.34 | Michel Oliveira da Silva Dantas |
| 0.33 | Crhistian Raffaelo Baldo |
| 0.3 | Giulliana Mondelli |
| 0.15 | Tiago Ribeiro de Oliveira |
| 0.15 | Luciano Avallone Bueno |
| 0.15 | Frederico Augusto Pires Fernandes |
| 0.15 | Christiane Ribeiro |
CMCC
| AuthorRank | Membro |
| 0.15 | PEDRO JOSE Montoya Jiménez |
Externo
| AuthorRank | Membro |
| 1.06 | Marcos Hikari Toyama |
| 0.2 | Ana María Gagneten |
| 0.15 | Rafael Aparecido Ciola Amoresi |
Data de processamento: 12/04/2025 21:59:41